Revista de Investigaciones Universidad del Quindío,
34(2), 285-299; 2022.
ISSN: 1794-631X e-ISSN: 2500-5782
Esta obra está bajo una licencia Creative Commons Atribución-NoComercial-SinDerivadas 4.0 Internacional.
Cómo citar:
Poveda-Velasco, Juan Carlos. (2022). Influencia de la Dominancia Cerebral del Neuromarketing sobre el Valor de Marca desde la perspectiva del Consumidor, un estudio general de la Generación Z en la ciudad de Sucre, Bolivia. Revista de Investigaciones Universidad del Quindío, 34(2), 285-299. https://doi.org/10.33975/riuq.vol34n2.1041
INFLUENCIA DE LA DOMINANCIA CEREBRAL DEL NEUROMARKETING SOBRE EL VALOR DE MARCA DESDE LA PERSPECTIVA DEL CONSUMIDOR, UN ESTUDIO GENERAL DE LA GENERACIÓN Z EN LA CIUDAD DE SUCRE, BOLIVIA
INFLUENCE OF NEUROMARKETING BRAIN DOMINANCE ON BRAND EQUITY FROM THE CONSUMER PERSPECTIVE, A GENERAL STUDY OF GENERATION Z IN THE CITY OF SUCRE, BOLIVIA
28-web-resources/image/1.png)
Juan Carlos Poveda-Velasco1 * .
1. Universidad Mayor, Real y Pontificia de San Francisco Xavier de Chuquisaca, Bolivia. juancapoveda@gmail.com
*Autor de correspondencia: Juan Carlos Poveda-Velasco, e-mail: poveda.juan@usfx.bo
28-web-resources/image/1.png)
Información del artículo:
Recibido: 4 julio 2022; Aceptado: 30 agosto 2022
RESUMEN
El objetivo del estudio fue validar un modelo para medir la dominancia cerebral del neuromarketing considerando los modelos multidimensionales de valor de marca desde la perspectiva del consumidor, tomando como objeto de estudio un segmento que pertenece a la cohorte poblacional denominada Generación Z. La investigación fue de tipo exploratoria, aplicada, cuantitativa, tipo correlacional – descriptiva, con diseño no experimental. La muestra estudiada estuvo conformada por 342 personas entre 17 y 25 años que además son estudiantes universitarios. Las variables del modelo que sustenta el instrumento para medir la dominancia cerebral del neuromarketing sobre el valor de marca obtuvieron un Alfa de Cronbach, valor de marca VM (0,807), cerebro neo córtex CNC (0,883), cerebro límbico CL (0,923) y cerebro primitivo CP (0,931); por otro lado, complementando la validez y fiabilidad del constructo, para todas las variables del modelo los valores de rho_A fueron mayores a 0,7, la fiabilidad compuesta mayor a 0,7 y la Varianza extraída media (AVE) mayor a 0,5. A través de la interpretación de los coeficientes Path se verifica que las hipótesis propuestas fueron aceptadas, que sobre el Valor de Marca desde la perspectiva del consumidor tiene mayor dominancia el cerebro límbico (0,370), seguido del cerebro neo córtex (0,264) y finalmente el cerebro primitivo (0,207). Concluyendo con la validación del instrumento propuesto.
Palabras clave: Neuromarketing; Valor de Marca; Dominancia Cerebral; Generación Z.
ABSTRACT
The objective of the study was to validate a model to measure the cerebral dominance of neuromarketing considering the multidimensional models of brand value from the perspective of the consumer, taking as object of study a segment that belongs to the population cohort called Generation Z. The research was of exploratory type, applied, quantitative, correlational type - descriptive, with non-experimental design. The studied sample consisted of 342 people between 17 and 25 years old who are also university students. The variables of the model that supports the instrument to measure the brain dominance of neuromarketing over brand value obtained a Cronbach's Alpha, brand value VM (0.807), brain neocórtex CNC (0.883), brain limbic CL (0.923) and brain primitive CP (0.931); on the other hand, complementing the validity and reliability of the construct, for all the variables of the model the rho_A values were greater than 0.7, the composite reliability greater than 0.7 and the mean variance extracted (AVE) greater than v0.5 . Through the interpretation of the Path coefficients, it is verified that the proposed hypotheses were accepted, that the limbic brain (0.370) dominates the Brand Value from the consumer's perspective, followed by the neocórtex brain (0.264) and finally the primitive brain (0.207). Concluding with the validation of the proposed instrument.
Keywords: Neuromarketing; Brand Value; Brain Dominance; Generation Z.
INTRODUCCIÓN
Los modelos y estudios multidimensionales para medir el valor de marca desde la perspectiva del consumidor, desarrollados por (Aaker, 1992a; Keller, 1993; Lassar et al., 1995; A. F. Villarejo Ramos, 2002; Yoo et al., 2000), así como las teorías sobre la interacción de los niveles del cerebro triuno, propuesto por el neuromarketing, sobre los motivadores del comportamiento del consumidor al momento de elegir un producto (Ali, 2019; Lee et al., 2007; Reiner, 1990; Shukla, 2020; Soler Mouline, 2019; Vera & Trujillo, 2017), intentan explicar de manera complementaria, pero separada, el comportamiento del consumidor; en este criterio se propone el siguiente objetivo: validar un modelo para medir la dominancia cerebral del neuromarketing considerando los modelos multidimensionales de valor de marca desde la perspectiva del consumidor, tomando como objeto de estudio un segmento que pertenece a la cohorte poblacional denominada Generación Z.
Revisión Bibliográfica
Entre los diferentes estudios relacionados con el Marketing y el comportamiento del consumidor, el conocer el verdadero valor de una marca y las dimensiones que la explican resulta ser un importante activo intangible empresarial. El valor de empresa es la suma del activo intangible o valor de marca y el activo tangible, se estima que en promedio el valor de una marca aporta hasta en el 30% del valor total de una empresa (Alberto et al., 2011; Corona Vazquez, 2012; Gallart Camahort, 2017; A. F. Villarejo Ramos, 2002).
Los estudios para dimensionar el valor de marca que un grupo poblacional percibe son diversos, tienen importancia para las estrategias de marketing de las empresas, porque permite conocer las percepciones y creencias que tienen los consumidores, así como las asociaciones mentales que realizan, resultando ser determinantes al momento de tomar decisiones de compra, siendo dos teorías los que tienen mayor consenso entre los estudiosos de la temática, los propuestos por Aaker (1991) y por Keller (2008); ambas conceptualizaciones teóricas comparten semejanzas al explicar el valor de marca multidimensionalmente y, por otro lado, las dimensiones son explicadas a través de opiniones, valoraciones y percepciones de los consumidores (Aaker, Jennifer, 1997; Aaker, 1992b; Callarisa et al., 2012; Candia Campano & Aguirre González, 2015; Chai Lee & Yew Leh, 2011; Forero Siabato & Duque Oliva, 2014).
Por otro lado, (Candia Campano & Aguirre González, 2015; Lassar et al., 1995; A. F. Villarejo Ramos, 2002; Yoo et al., 2000), realizaron investigaciones generales a través de cuestionarios que permitieron asignar valores a las dimensiones propuestas por Aaker y Keller, sirviendo en la actualidad, estos cuestionarios, como referencia para estudios tanto generales como específicos. En la siguiente tabla se presentan las dimensiones de marca y sus variables explicativas que son usadas por los autores mencionados, aunque no significa que en sus estudios usen todas las dimensiones y variables, siendo la tabla una suma de ellas.
Tabla 1. Dimensiones del valor de marca desde la perspectiva del consumidor
|
Dimensión Calidad Percibida Elijo mi marca porque es de alta calidad. Estoy seguro que mi marca preferida tendrá larga duración. Mi marca preferida funcionará muy bien. |
|
Dimensión Notoriedad de Marca He escuchado hablar de mi marca preferida. Puedo reconocer mi marca entre otras marcas competidoras. Yo sé que mi marca preferida, es una marca conocida. |
|
Dimensión Valor de Marca Incluso si otra marca tiene las mismas características que la que uso, preferiría comprar mi marca. Si hay otra marca tan buena como la que uso, prefiero comprar mi marca. Tiene sentido comprar mi marca preferida en lugar de cualquier otra marca, incluso si son iguales. |
|
Dimensión Compromiso con la Marca Comparativamente con sus competidores, siento una gran estima por la marca que prefiero. Comparativamente con sus competidores, tengo un gran respeto por la marca que prefiero. Probablemente adquiera mi marca preferida siempre que tenga necesidad de comprar este producto. |
|
Dimensión Imagen social de Marca Elijo mi marca porque se adecua a mi personalidad. La marca que prefiero goza de gran aceptación entre mis amigos. Me siento orgulloso de usar la marca que prefiero. |
|
Dimensión Lealtad a la Marca La marca que prefiero sería mi primera opción en una decisión de compra. Me considero un consumidor leal a mi marca preferida. No compraré otras marcas si la marca que uso está disponible en la tienda. |
|
Dimensión Confianza en la Marca Comprar mi marca preferida es una decisión segura. Creo que puede confiar en mi marca preferida. Pienso que la marca que prefiero no se aprovecha de los consumidores. |
|
Dimensión Imagen de Marca Mi marca preferida es mucho mejor que otras marcas. Mi marca preferida tiene una imagen poderosa. Puedo recordar rápidamente las características, el símbolo o logotipo de mi marca preferida. |
|
Dimensión Valor Percibido Considero que la marca que uso es una verdadera ganga. El valor aportado por la marca que uso es superior al precio pagado por ella. La marca que uso tiene un precio adecuado. |
Fuente: (Candia Campano & Aguirre González, 2015; Lassar et al., 1995; A. F. Villarejo Ramos, 2002; Yoo et al., 2000). Elaboración propia.
El neuromarketing es explicado como una aplicación de la neurociencia, que tiene como objeto de estudio los procesos cerebrales de las personas, en el momento de toma de decisiones durante el consumo (Lee et al., 2007; Smidts, 2002; Vega, 2016), este nuevo ámbito de estudio, resulta ser un conjunto de técnicas orientadas a la identificación de mecanismos cerebrales que buscan una mayor comprensión del comportamiento del consumidor de manera que se puedan desarrollar estrategias de mercadeo mucho más efectivas.
El neuromarketing comprende un campo emergente que estudia la respuesta sensorial, efectiva y cognitiva del consumidor (Chandwaskar, 2018; Rüschendorf, 2020). El neuromaketing es la conjunción de dos áreas del conocimiento, la neurociencia y el marketing, donde la neurociencia resulta ser un campo interdisciplinario, que a partir del análisis del cerebro intenta explicar cómo ocurren los procesos de elección y decisión de compra del consumidor (Morin, 2011). En la década del 40, Paul MacLean, pionero de las neurociencias, desarrollo la teoría del cerebro triuno, donde la evolución del cerebro a resultado en el desarrollo de tres niveles interconectados pero que funcionan y responden en áreas especializadas diferenciadas – cerebro primitivo, cerebro límbico y cerebro neo-cortéx –; en la interacción integrada de estos tres niveles del cerebro es donde se generan los comportamientos humanos, desde los más básicos hasta los más complejos, las emociones que conducen a las decisiones de compra para la satisfacción de una necesidad, no importa si esta es básica o más compleja, son el resultado de la interacción de estos niveles de cerebro (Chipantiza, 2017; Reiner, 1990). Para las empresas, aplicar técnicas no invasivas que les permita identificar los motivadores por los cuales, el consumidor, percibe un valor de marca, para inmediatamente elegir y tomar la decisión de compra de un producto, resultan de especial importancia (Candia Campano & Aguirre González, 2015; Chipantiza, 2017; Padmaja & Srivastava, 2017).
El cerebro tríadico o cerebro triple, es una teoría propuesta por primera vez en los años sesenta por el neurocientífico norteamericano Paul D. MacLean, en la que plantea que el cerebro humano se compone en realidad de tres cerebros en uno: el complejo primitivo (cerebro central), el sistema límbico (cerebro derecho) y el neo-córtex (cerebro izquierdo). Esta clasificación ha sido estudiada por diferentes investigadores en diferentes campos, generando una serie de modelos para la medición de la predominancia o dominancia de alguno de ellos sobre los otros al momento de realizar alguna actividad cognitiva; el mayor desarrollo de los modelos de medición de dominancia cerebral han estado orientados a procesos psicopedagógicos, para identificar, educar y organizar tres procesos funcionales a partir de los tres bloques anatómicos del cerebro; la integración de los tres cerebros fue denominada como Ciclo Cibernético de transformación cuyos tres procesos mínimos son: sentir, pensar y actuar o también conocer, crear y hacer (de Gregori, 1999; Fonseca & Heredia, 2020; López Medina, 2017).
El cerebro es triádico con predominio de uno de sus lados, los procesos básicos se deben a funciones mentales hereditarias y otras programables por el ambiente. De manera general, se identifican las funciones de cada parte del cerebro triádico (de Gregori, 1999; Londoño Z & Vásquez V, 2015; López Medina, 2017; MacLean, 1978):
Tabla 2. Cerebro triuno o triádico. Características y funciones
|
CEREBRO |
CARACTERÍSTICAS |
FUNCIONES |
|
Neo-Córtex o Racional |
Verbal, numérico, analítico, lógico, descompositor, racional, abstracto, cronológico, alerta, vigilante, articulador, crítico, investigador, visual y lineal. |
Atención selectiva, intencional y memorización Comprensión y uso de normas Comunicación verbal, volumen de vocabulario, corrección Uso de números y Medidas Apresto para preguntar y contestar Gusto por libros, lectura, curiosidad Comprensión de órdenes Clasificación y comparación de valores Percepción de la realidad Uso de instrumentos de medición y comparación |
|
Cerebro Límbico o Emocional |
Preverbal, imaginativo, intuitivo, sintético, reintegrador, holístico, emocional, sensorial, espacial, espontáneo, relajado, libre, asociativo, artístico, contemplativo, sonoro, no lineal. |
Percepción propia o de si mismo Conocimiento de símbolos y señales Interés por la religiosidad y espiritualidad Expresión creativa y artística Interés y asimilación de imágenes Sensibilidad a la estimulación externa Afectividad social, amistades y necesidad de pertenencia social Dominio de la fantasía, sueños Humor, timidez, extroversión, vanidad Orientación espacial y dimensionalidad Autoestima y susceptibilidad Colores y sonidos preferidos Capacidad de relajación y concentración |
|
Cerebro Primitivo o Práctico |
Instintivo, vegetativo, motor, concreto, agresivo para la sobrevivencia y la reproducción, trabajador, negociante, apropiador, planeador económico, mercader, regulador |
Función básica de sentidos Coordinación biofisiológica Coordinación motora Modo de caminar, correr, pararse, gesticular Relacionamiento mecánico con instrumentos, equipos y máquinas Independencia en la ejecución de actividades Interés por dirigir, iniciar, planear y ejecutar actividades Liderazgo, poder y control Puntualidad, precisión, organización Resistencia física y mental Autocontrol y preservación Manualidad y disposición general para la acción Manifestación de sexualidad y agresividad Disciplina y participación en experiencias Expectativa de recompensa por las actividades que realiza Preocupación por el dinero, uso y poder de compra |
Fuente: (de Gregori, 1999; Londoño Z & Vásquez V, 2015; López Medina, 2017; Patiño, 2008). Elaboración propia
En 1978, William Ned Herrmann creó el "Formulario de encuesta Herrmann para participantes". Perfiló los estilos de pensamiento y las preferencias de aprendizaje de los participantes del taller, de acuerdo con la teoría del dominio del cerebro. Esto evolucionó rápidamente en una teoría de cuadrantes cerebrales estables. El desarrollo del Cuestionario de Herrmann, sirvió de base para que (de Gregori, 1999) desarrolle el Cuestionario Revelador del Cociente Mental Tríadico (CT) que es una herramienta para visualizar el perfil tricerebral para identificar los procesos mentales del cerebro tríadico, es un cuestionario que recoge información de las actividades y relacionadas con el pensar, sentir y actuar. El cuestionario consta de 27 preguntas, con puntuaciones del 1 al 5 cada una de ellas, los puntajes indican que 1 es el valor mínimo y 5 el valor máximo. A partir de este cuestionario se mide la dominancia o predominancia de uno de los cerebros sobre los otros. Los criterios de la escala desarrollada son los siguientes:
Tabla 3. Criterios de escala Cuestionario de Dominancia Cerebral
|
Escala |
Puntaje |
Observación |
|
Escala mínima |
9 – 27 |
Débil, subdesarrollado. Atrofia de una excepcionalidad negativa. |
|
Escala media |
28 – 35 |
Bueno o normal |
|
Escala máxima |
36 – 45 |
Fuerte, excelente. Superdotado, de excepcionalidad positiva |
|
Proporcionalidad: Cerebros con menos de dos (2) puntos de diferencia se anulan, y el tercero para a ser el dominante. |
||
Fuente: (de Gregori, 1999). Elaboración propia.
En las ciencias sociales los estudios generacionales tienden a ser de bastante interés, y muy especialmente para los investigadores en el área del mercadeo que intentan adelantarse a las preferencias de los consumidores; este tipo de estudios resulta particularmente interesantes porque permiten segmentar el mercado de consumidores considerando cohortes poblacionales, es frecuente que las personas que pertenecen a una misma cohorte generacional tengan características más o menos homogéneas independientemente del espacio geográfico que ocupen, más aún en esta época en la que los avances tecnológicos han permitido un gran acceso a la información y facilitado la comunicación (Cerezo, 2016; Di Lucca, 2013; Ministerio de Sanidad, 2016; Tango Cuellar et al., 2016).
La Generación Z hace referencia a la cohorte de personas nacidas a partir del año 1995 y aunque todavía no existe un acuerdo general sobre las fechas límites de esta generación, se pone como limite el año 2010; esta generación pos-milenio se compone actualmente de adolescentes - jóvenes entre los 12 y 25 años, es una generación nacida en la era digital (Deusto., 2016; Di Lucca, 2013; Dutra, 2017; Lara & Ortega, 2016; Magallón Rosa, 2016; Ortega Cachón & Vilanova, 2016).
Esta cohorte poblacional en su gran mayoría se encuentra todavía en instituciones de formación universitaria o preuniversitaria, que progresivamente se está insertando en el mercado laboral y se convierten en un potencial mercado de consumidores de importancia en los próximos años, al respecto algunos autores estiman que esta cohorte poblacional representa entre el 25% y 30% de la población mundial actual (Jiménez et al., 2017; Lara & Ortega, 2016; Ortega Cachón & Vilanova, 2016).
Producto de la revisión teórica se han definido las hipótesis que constituyen el constructo propuesto para el modelo que está basado en una hibridación de los modelos y estudios realizados por (Aaker, 1992a; Chai Lee & Yew Leh, 2011; De Oliveira & De Moura Engracia Giraldi, 2019; Hsu & Cheng, 2018; Keller, 1993, 2001; A. F. Villarejo Ramos, 2002; Yoo et al., 2000), las hipótesis son:
H1: El cerebro neo-córtex o racional influye positivamente sobre la percepción de valor de marca desde la perspectiva del consumidor.
H2: El cerebro límbico o emocional influye positivamente sobre la percepción de valor de marca desde la perspectiva del consumidor.
H3: El cerebro primitivo o práctico influye positivamente sobre la percepción de valor de marca desde la perspectiva del consumidor.
Considerando que el Valor de Marca desde la perspectiva del consumidor es una variable que forma parte del cerebro neo-córtex o racional, adicionalmente se proponen dos hipótesis secundarias que permitan entender mejor el modelo propuesto, estas son:
H1.2. El cerebro límbico o emocional influye positivamente sobre el cerebro neo-córtex o racional en su percepción de valor de marca desde la perspectiva del consumidor.
H.1.3. El cerebro primitivo o práctico influye positivamente sobre el cerebro neo-córtex o racional en su percepción de valor de marca desde la perspectiva del consumidor.
A continuación, se muestra el gráfico que representa las hipótesis y modelo propuesto.
Gráfico 1. Representación gráfica de las Hipótesis y el modelo
Fuente: Gráfico SmartPLS (Ringle et al., 2015). Elaboración propia.
METODOLOGÍA
La investigación fue de tipo exploratoria, aplicada, cuantitativa y descriptiva. Exploratoria porque permite ampliar el conocimiento sobre un grupo poblacional específico y sus características, sin excluir la posibilidad de nuevas investigaciones; Es aplicada porque permite entender mejor la percepción de valor de marca y sus dimensiones de medición, a partir de una cohorte poblacional específica, la Generación Z; es cuantitativa al medir las dimensiones que influyen sobre el valor de marca; es descriptiva al caracterizar el valor de marca a partir de las dimensiones y sus ítems que las componen (Deusto., 2016; Dutra, 2017; Furtado et al., 2020; Morles, 2002; Morone, 2015; Ortega Cachón & Vilanova, 2016; Robles, 2018). Se recurrió a la revisión de información secundaria de tesis, artículos científicos y publicaciones que tengan relación con el valor de marca percibido por el consumidor, neuromarketing y estudios de segmentos poblacionales, especialmente aquellos que estén orientados a explicar comportamientos y características de la Generación Z y su interacción con el mercado.
Es un estudio empírico que relaciona las dimensiones del valor de marca desde la perspectiva del consumidor con la dominancia cerebral en el comportamiento de los niveles del cerebro triuno del neuromarketing, tomando como referencia base los estudios previos realizados por (De Oliveira & De Moura Engracia Giraldi, 2019; Furtado et al., 2020; Hsu & Cheng, 2018; Keller, 1993; Lassar et al., 1995; Muñoz Osores, 2015; Padmaja & Srivastava, 2017; Peasley, 2016; Rüschendorf, 2020; Á. F. Villarejo Ramos, 2001; Yoo et al., 2000).
Se aplicaron técnicas de observación cuantitativas y cualitativas para analizar e interpretar la información secundaria y primaria sobre el valor de marca percibido por el consumidor. Para la validación empírica del modelo se aplicó un cuestionario con preguntas cerradas de alternativas de respuestas delimitadas, de tipo dicotómicas, de selección múltiple y escala de Likert de escala con cinco opciones, tomando como referencia los estudios realizados por (de Gregori, 1999; De Oliveira & De Moura Engracia Giraldi, 2019; Hsu & Cheng, 2018; Keller, 1993; Lassar et al., 1995; Muñoz Osores, 2015; Padmaja & Srivastava, 2017; Á. F. Villarejo Ramos, 2001; Yoo et al., 2000). El cuestionario fue aplicado a una muestra aleatoria simple para poblaciones finitas, recurriendo a la aplicación de formularios de google.
El universo poblacional del estudio es la población que se encuentre comprendida dentro de la cohorte poblacional Generación Z del departamento de Chuquisaca del Estado Plurinacional de Bolivia, personas comprendidas entre los 12 a 25 años, que según proyecciones del instituto nacional de estadísticas para el año 2020 fueron de 178.789 personas (INE, 2012).
De este universo se realizó una sub-segmentación considerando a la población comprendida entre los 17 a 25 años y que sea estudiante de la Universidad Mayor, Real y Pontificia de San Francisco Xavier de Chuquisaca, de acuerdo a registros del departamento de informática de esa institución, para la gestión 2021, el número total de estudiantes regulares registrados era de 46.025 personas, como no se tiene un registro exacto del número de estudiantes comprendidos entre los 17 a 25 años, se asume para el cálculo de la muestra igual probabilidad de que un entrevistado este en ese rango de edad.
Con esos datos se procedió al cálculo de la Muestra a partir de la ecuación para muestras aleatorias simples para poblaciones finitas, a decir,
Donde,
Tamaño población N 46.025 estudiantes regulares registrados en la universidad de San Francisco Xavier en la gestión 2021
Nivel de confianza Z 95%
Probabilidad de éxito p 50% responde un estudiante comprendido entre las edades de 17 a 25 años
Probabilidad fracaso 1-p 50% responde un estudiante comprendido en edad diferente a los comprendidos entre 17 a 25 años
Error muestral e 5%
A partir de la aplicación de la ecuación con los valores definidos para las variables determinadas, el tamaño de muestra obtenido es el siguiente:
La muestra calculada fue de 381 a ser aplicadas, sin embargo, una vez que se puso a disposición de los estudiantes el cuestionario se recibieron un total de 417 respuestas, de acuerdo a las siguientes características según rango de edad.
Tabla 4. Número de encuestados según rango de edad
|
Rango de edad |
Número |
|
17 a 25 años |
342 |
|
Mayor a 25 años |
75 |
|
Total |
417 |
Fuente: Datos cuestionario tesis, Elaboración propia.
Para el análisis y validación del modelo se trabajó con los datos proporcionados por la población comprendida entre 17 a 25 años, excluyendo a quiénes no pertenecen a ese rango de edad.
RESULTADOS
Para la validación estadística de la consistencia y confiabilidad de los datos obtenidos con el cuestionario se recurrió al software SmartPLS 3.
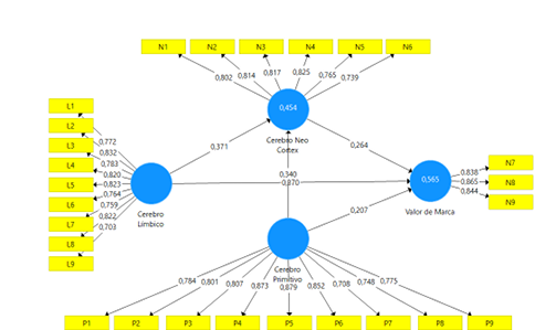
Ilustración 1. Resultados de las pruebas de fiabilidad y validez del modelo
Fuente: Gráfico SmartPLS (Ringle et al., 2015). Elaboración propia
La validez interna permite medir la confianza de las variables latentes con los indicadores, es decir si ellas explican lo que se propone explicar descartando problemas de multicolinealidad. La validez interna se expresa mediante el cálculo de la Inflación de varianza (VIF) que debe ser menor a 10 (A. M. Mariano et al., 2016).
Adicionalmente, se debe realizar el test de confiabilidad con el coeficiente de confiabilidad de constructo, que nos indica como los indicadores agrupados se correlacionan conjuntamente con sus variables latentes. Ramírez-correa et al., (2014) menciona un valor de 0,7 para alfa de Cronbach y la fiabilidad compuesta del constructo, es aceptable para etapas tempranas de la investigación y 0,8 para una investigación básica.
El tercer test que se realiza es la validez convergente que permite identificar las consistencias internas del modelo. Para validar esta condición se debe considerar la Varianza Extraída Media (AVE), siendo aceptable un valor mínimo de 0,5, lo que significa que más del 50% de la varianza del constructo es debida a sus indicadores, de esta manera el ajuste de los indicadores será significativo y estarán altamente correlacionados (Ramírez-correa et al., 2014). (A Ayaviri-Panozo et al, 2017)
En la Tabla 4 se muestran los valores de los factores de validez interna, alfa de Cronbach, rho_A, fiabilidad compuesta y la varianza extraída media, observándose que se encuentran dentro los rangos de fiabilidad y validez del modelo.
Tabla 5. Factores de fiabilidad y validez del modelo
|
Factor de inflación de varianza (VIF) < 10 |
Alfa de Cronbach ≥ 0.7 |
rho_A ≥ 0.7 |
Fiabilidad compuesta ≥ 0.7 |
Varianza extraída media (AVE) ≥ 0,5 |
|
|
Cerebro Límbico |
2,937 |
0,923 |
0,925 |
0,936 |
0,620 |
|
Cerebro Neo Córtex |
1,824 |
0,883 |
0,886 |
0,911 |
0,631 |
|
Cerebro Primitivo |
2,907 |
0,931 |
0,938 |
0,943 |
0,648 |
|
Valor de Marca |
0,807 |
0,807 |
0,886 |
0,721 |
Fuente: Resultados Algoritmo PLS en SmartPLS (Ringle et al., 2015). Elaboración propia
Todos los indicadores tienen la fiabilidad individual dentro los parámetros exigidos, ya que las cargas son > 0,7 comprobando que están correlacionados y explican sus variables latentes. También es posible percibir que todas las variables correlacionadas influyen en un 56,5% al Valor de Marca.
El test de la validez discriminante que permite conocer el grado de diferencia entre las variables latentes del modelo. Según Ramírez-correa et al., (2014) un modelo posee validez discriminante cuando la raíz cuadrada de AVE de cada variable latente es mayor a las correlaciones de Pearson del resto las variables latentes del modelo.
Tabla 6. Validez discriminante Criterio ForneII Larcker.
|
Cerebro Límbico |
Cerebro Neo Córtex |
Cerebro Primitivo |
Valor de Marca |
|
|
Cerebro Límbico |
0,787 |
|||
|
Cerebro Neo Córtex |
0,639 |
0,794 |
||
|
Cerebro Primitivo |
0,783 |
0,634 |
0,805 |
|
|
Valor de Marca |
0,701 |
0,632 |
0,667 |
0,849 |
Fuente: Resultados Algoritmo PLS en SmartPLS (Ringle et al., 2015). Elaboración propia
En la Tabla 5 se observa que las raíces cuadradas del AVE expresadas en negrilla son mayores a todas las otras que aparecen debajo en la columna.
Un segundo método es el Ratio Heterotrait-Monotrait (HTMT) Henseler (2015) de las correlaciones, que es el promedio de las correlaciones entre indicadores de constructos distintos que miden fenómenos diferentes, el umbral es 0.85 o 0.9, si el valor de HTMT es superior a este umbral, se puede concluir que hay una falta de validez discriminante.
Tabla 7. Validez discriminante Heterotrait-Monotrait Ratio (HTMT)
|
|
Cerebro Límbico |
Cerebro Neo Córtex |
Cerebro Primitivo |
Valor de Marca |
|
Cerebro Límbico |
|
|
|
|
|
Cerebro Neo Córtex |
0,700 |
|
||
|
Cerebro Primitivo |
0,849 |
0,691 |
|
|
|
Valor de Marca |
0,809 |
0,747 |
0,763 |
|
Fuente: Resultados Algoritmo PLS en SmartPLS (Ringle et al., 2015). Elaboración propia.
En la Tabla 6 se verifica que todos los constructos tienen validez discriminante.
Valoración del Modelo Estructural
Una vez que el modelo es considerado satisfactorio para pruebas de confiabilidad y validez, se pasa a realizar la valoración del modelo estructural que permite conocer si la cantidad de la varianza de las variables latentes independientes explican a las variables latentes dependientes, para ello se utiliza el valor de la variable explicada que se mide con el coeficiente de correlación de Pearson (R2) indicando el porcentaje en que un constructo anterior predice la variable dependiente. Para que sea suficientemente explicada por las variables latentes independientes R2 debe ser ≥ 0,1 ó al 10% (A. M. Mariano et al., 2016). En el modelo se identifica que el valor de R2 es igual a 0,565, lo cual indica que todas las variables independientes explican en un 56,5% a la variable dependiente “Valor de Marca”.
Posteriormente las hipótesis deben ser contrastadas mediante el test de los coeficientes Path o coeficiente β y el análisis de Bootstrapping, el coeficiente Path (β) permite conocer si las variables predictoras contribuyen a la varianza explicada de la variable endógena, cuando β≥ 0.2 entonces son considerados significativos. Por otra parte, el análisis de Bootstrapping permite examinar la estabilidad de las estimaciones proporcionadas por el análisis PLS, para estimar la significancia del modelo se analiza los valores de T student en el coeficiente Path (Ramírez-correa et al., 2014). Los resultados del coeficiente β deben ser comparados con el valor de T student ≥ 1.96 (Hair et al., 2014). Si β ≥ 0.2 y T student ≥ 1.96 la hipótesis esta soportada totalmente si T student ≤ 1.96 la hipótesis es soportada parcialmente.
Tabla 8. Soporte de Hipótesis del modelo estructural según relación de Variables Latentes
|
Hipótesis Principales |
Beta |
Estadístico T |
Valores P |
Resultado |
|
H1 Cerebro Neo Córtex -> Valor de Marca |
0,264 |
4,092 |
0,000 |
SOPORTADA |
|
H2 Cerebro Límbico -> Valor de Marca |
0,370 |
4,608 |
0,000 |
SOPORTADA |
|
H3 Cerebro Primitivo -> Valor de Marca |
0,207 |
2,708 |
0,007 |
SOPORTADA |
|
Hipótesis Secundarias |
Beta |
Estadístico T |
Valores P |
Resultado |
|
H1.2 Cerebro Límbico -> Cerebro Neo Córtex |
0,371 |
4,488 |
0,000 |
SOPORTADA |
|
H.1.3 Cerebro Primitivo -> Cerebro Neo Córtex |
0,340 |
3,909 |
0,000 |
SOPORTADA |
Fuente: Resultados bootstrapping en SmartPLS (Ringle et al., 2015). Elaboración propia
Según el análisis estadístico correlacional del modelo estructural en la Tabla 8 se verifica que todas las hipótesis propuestas son soportadas.
CONCLUSIONES
De acuerdo a los resultados obtenidos se evidencia que las hipótesis propuestas son soportadas, lo que indica que el instrumento ha sido probado en su fiabilidad y validez correlacional.
Existe influencia directa tanto del cerebro límbico como del cerebro primitivo sobre la percepción del valor de marca, que resulta ser una variable del cerebro neo-cortex.
Los resultados obtenidos, indican que el cerebro primitivo tiene mayor dominancia que los cerebros límbico y neocórtex.
Analizando los valores del cerebro primitivo, se observa que la Dimensión Confianza en la Marca es la que tiene mayor valor, seguido de las dimensiones Imagen de Marca y Valor Percibido.
A partir de los resultados, las estrategias de marketing que, busquen reforzar el valor de marca desde la perspectiva del consumidor en el marco de la muestra poblacional correspondiente a la Generación Z, deberán estar orientadas a estimular las dimensiones y variables que pertenecen al cerebro primitivo o práctico. Es decir, diseñar estrategias orientadas a fortalecer la Confianza en la Marca, la Imagen de Marca y el Valor percibido de la Marca.
28-web-resources/image/1.png)
REFERENCIAS
Aaker, Jennifer, L. (1997). Dimensions of Brand. Journal of Marketing Research, 34(3), 347–356.
Aaker, D. A. (1992a). The value of Brand equity. Journal of Business Strategy, 13(4), 27–32.
Aaker, D. A. (1992b). The Value of Brand Equity. Journal of Business Strategy, 13(4), 27–32. https://doi.org/10.1108/eb039503
Alberto, M., Jiménez, V., & Valencia, J. B. (2011). Cadena de Valor y Competitividad. INCEPTUM, VI(10), 243–262.
Ali, M. (2019). Influence of the Sub Conscious Mind in Consumer Psychology of Buying in Contemporary ERA. Shanlax International Journal of Commerce, 7(3), 1–10. https://doi.org/10.34293/commerce.v7i3.521
Callarisa, L., Sánchez, J., & Moliner, M. (2012). La Importancia De Las Comunidades Virtuales Para El Analisis Del Valor De Marca. El Caso De Tripadvisor En Hong Kong Y Paris. Papers de Turisme, 52, 89–115.
Candia Campano, C., & Aguirre González, M. (2015). Modelo de valor de marca para medios de prensa escritos en un contexto regional. Estudios Gerenciales, 31(135), 150–162. https://doi.org/10.1016/j.estger.2015.01.001
Chai Lee, G., & Yew Leh, F. C. (2011). Dimensions of Customer-Based Brand Equity: A Study on Malaysian Brands. Journal of Marketing Research and Case Studies, 2011, 1–10. https://doi.org/10.5171/2011.821981
Chandwaskar, P. (2018). A Review on : Neuromarketing as an emerging field in consumer research. International Journal of Management, Technology And Engineering, 8(8), 7.
Chipantiza, E. (2017). El neuromarketing en la gestión empresarial. http://repositorio.uta.edu.ec/bitstream/123456789/26107/1/557 MKT sp.pdf%0Ahttp://repositorio.uta.edu.ec/bitstream/123456789/5665/1/TESIS ENTORNO FAMILIAR INFLUENCIA RENDIMIENTO ESCOLAR1.pdf
Corona Vazquez, G. (2012). Comportamiento del Consumidor.
de Gregori, W. (1999). EN BUSCA DE UNA NUEVA NOOLOGIA. Estudios Pedagógicos, 25, 71–82.
De Oliveira, J. H. C., & De Moura Engracia Giraldi, J. (2019). Neuromarketing and its implications for operations management: An experiment with two brands of beer. Gestao e Producao, 26(3). https://doi.org/10.1590/0104-530X3512-19
Deusto., A. / D. B. S. U. de. (2016). Generación Z - II Fase. Resumen Ejecutivo.
Dutra, M. F. (2017). Generación Z : entre las nuevas formas de organización del trabajo y la convivencia generacional (p. 31).
Fonseca, F., & Heredia, N. L. (2020). La neurociencia como facilitadora en los procesos de formación de los administradores de empresas. Espacios, 41(48), 177–196. https://doi.org/10.48082/espacios-a20v41n48p13
Forero Siabato, M. F., & Duque Oliva, E. J. (2014). Evolución y caracterización de los modelos de Brand Equity. Suma de Negocios, 5(12), 158–168. https://doi.org/10.1016/S2215-910X(14)70038-2
Furtado, I. R. R. de H., Farias, M. L., & Sousa Júnior, J. H. de. (2020). a Utilização Do Neuromarketing Na Formulação De Estratégias De Vendas Mais Eficazes. Revista GESTO: Revista de Gestão Estratégica de Organizações, 8(2), 56–70. https://doi.org/10.31512/gesto.v8i2.113
Gallart Camahort, V. (2017). Influencia de la Experiencia de compra en el Valor de Marca del comercio detallista: una aplicación al comercio de la comunidad Valenciana.
Hsu, M. Y. T., & Cheng, J. M. S. (2018). fMRI neuromarketing and consumer learning theory: Word-of-mouth effectiveness after product harm crisis. European Journal of Marketing, 52(1–2), 199–223. https://doi.org/10.1108/EJM-12-2016-0866
INE. (2012). Bolivia, proyecciones de población por departamento y edades simples. Censo Población y Vivienda 2012. https://www.ine.gob.bo/index.php/censos-y-proyecciones-de-poblacion-sociales/
Keller, K. L. (1993). Conceptualizing, measuring, and managing consumer-based brand equity. Journal of Marketing, 57(1), 1–22.
Keller, K. L. (2001). Building Customer-Based Brand Equity : A Blueprint for Creating Strong Brands Building Customer-Based Brand Equity : A Blueprint for Creating Strong Brands. Journal of Marketing Communications, 15(2–3), 139–155. https://doi.org/10.1080/13527260902757530
Lassar, W., Mittal, B., & Sharma, A. (1995). Measuring customer-based brand equity. Journal of Consumer Marketing International Journal of Retail & Distribution Management Journal of Product & Brand Management, 12(3), 11–19. https://doi.org/http://dx.doi.org/10.1108/07363769510095270
Lee, N., Broderick, A. J., & Chamberlain, L. (2007). What is “neuromarketing”? A discussion and agenda for future research. International Journal of Psychophysiology, 63(2), 199–204. https://doi.org/10.1016/j.ijpsycho.2006.03.007
Londoño Z, C. A., & Vásquez V, O. R. (2015). Aplicación de la Cibernética Social Proporcionalista a favor del Rendimiento Académico. Universidad Católica de Pereira.
López Medina, Z. T. (2017). MODELO TRICEREBRAL DE ORIENTACIÓN VITAL PARA ESTUDIANTES DE BÁSICA SECUNDARIA”. Universidad Cooperativa de Colombia.
MacLean, P. (1978). El Encuentro de las Mentes. Educación y El Cerebro, 1–23. http://www.elhumanoinfinito.net/descargas/El encuentro de las mentes.pdf
Morin, C. (2011). Neuromarketing: The New Science of Consumer Behavior. Society, 48(2), 131–135. https://doi.org/10.1007/s12115-010-9408-1
Morles, V. (2002). Sobre la metodología como ciencia y el método científico: un espacio polémico. Revista de Pedagogía, 23(66), 16.
Morone, G. (2015). Métodos y técnicas de la investigación científica (p. 18).
Muñoz Osores, M. (2015). Conceptualización del neuromarketing: su relación con el mix de marketing y el comportamiento del consumidor. Ran, 1(2), 103–118.
Ortega Cachón, I., & Vilanova, N. (2016). Generación Z. El último salto generacional. Resumen Ejecutivo.
Padmaja, V., & Srivastava, G. N. (2017). Qualitative Dimensions of Brand Audit: An Exploratory Analysis for Measuring the Immeasurable. SJCC Management Research Review, 7(83), 83–96. http://www.sjccmrr.res.in/index.php/sjcc/article/viewFile/132066/91503
Patiño, M. (2008). Conozca su cerebro. Instituto Tecnológico Metropolitano, 1–17. http://files.logica-de-la-triangulacion.webnode.es/200000017-ed261ee1f9/1TRICEREBRAL.pdf
Peasley, M. (2016). Evaluating the Impact of Customer-Based Brand Equity on Neurological Engagement of Advertisements–An Extended Abstract. http://digitalcommons.kennesaw.edu/cgi/viewcontent.cgi?article=1141&context=ama_proceedings
Reiner, A. (1990). The Triune Brain in Evolution. Role in Paleocerebral Functions. Paul D. MacLean. Plenum, xxiv(November 1990), 672. https://doi.org/10.1126/science.250.4978.303-a
Ringle, C. M., Wende, S., & Becker, J.-M. (2015). SmartPLS 3. http://www.smartpls.com. http://www.smartpls.com
Robles, F. (2018). Tipos de Investigación. Https://Www.Lifeder.Com/Tipos-Investigacion-Cientifica/. https://www.lifeder.com/tipos-investigacion-cientifica/%0ALos
Rüschendorf, J. (2020). Neuromarketing : Insights into the Consumer Brain and its Adaption to Brand Management.
Shukla, S. (2020). Neuromarketing: A change in marketing tools and techniques. International Journal of Business Forecasting and Marketing Intelligence, 1(1), 1. https://doi.org/10.1504/ijbfmi.2020.10023522
Smidts, A. (2002). Kijken in het brein: Over de mogelijkheden van neuromarketing. In President Kennedy speaks. Erasmus Research Institute of Management (ERIM). www.erim.eur.nl
Soler Mouline, A. (2019). Understanding consumers’ psychological behavior through Neuroscience.
Vega, O. (2016). Neuromarketing y la ética en la investigación de mercados. Ingeniería Industrial. Actualidad y Nuevas Tendencias, 5(16), 69–82. https://www.redalyc.org/pdf/2150/215048805006.pdf
Vera, J., & Trujillo, A. (2017). Buscando las variables con mayor influencia en mediciones de lealtad: un estudio exploratorio. Contaduria y Administracion, 62(2), 600–624. https://doi.org/10.1016/j.cya.2016.04.007
Villarejo Ramos, A. F. (2002). Módelos multidimensionales para la medición del valor de marca. Investigaciones Europeas de Dirección y Economía de La Empresa, 8(3), 13–44.
Villarejo Ramos, Á. F. (2001). La medición del valor de marca. los efectos del esfuerzo de marketing sobre sus componentes.
Yoo, B., Donthu, N., & Lee, S. (2000). An examination of selected marketing mix elements and brand equity. Journal of the Academy of Marketing Science, 28(2), 195–211. https://doi.org/10.1177/0092070300282002
ANEXO
Cuestionario
Agradezco, a Usted, por su ayuda en el llenado del siguiente cuestionario que, aportará con el análisis empírico sobre Neuromarketing y Valor de Marca.
I. Datos Generales
I.1. Edad
I.2. Género
I.3. Ingreso Familiar Mensual
II. Datos específicos
Instrucción: Evalúe con una calificación entre 1 (mínimo) al 5 (máximo), según la importancia o concordancia que tenga Usted con cada una de las afirmaciones.
|
Valoración |
1 |
2 |
3 |
4 |
5 |
|
Elijó mi marca porque es de alta calidad |
|||||
|
Mi marca preferida funcionará muy bien |
|||||
|
Estoy seguro que mi marca preferida tendrá una larga duración |
|||||
|
Yo sé que mi marca preferida, es una marca conocida |
|||||
|
Puedo reconocer mi marca entre otras marcas competidoras |
|||||
|
He escuchado hablar de mi marca preferida |
|||||
|
Incluso si otra marca tiene las mismas características que la que uso, preferiría comprar mi marca |
|||||
|
Si hay otra marca tan buena como la que uso, prefiero comprar mi marca |
|||||
|
Tiene sentido comprar mi marca preferida en lugar de cualquier otra marca, incluso si son iguales. |
|||||
|
Comparativamente con sus competidores, siento una gran estima por la marca que prefiero |
|||||
|
Comparativamente con sus competidores, tengo un gran respeto por la marca que prefiero |
|||||
|
Probablemente adquiera mi marca preferida siempre que tenga necesidad de comprar este producto |
|||||
|
Me considero un consumidor leal a mi marca preferida |
|||||
|
La marca que prefiero sería mi primera opción en una decisión de compra |
|||||
|
No compraré otras marcas si la marca que uso está disponible en la tienda. |
|||||
|
Elijo mi marca porque se adecua a mi personalidad |
|||||
|
Me siento orgulloso de usar la marca que prefiero |
|||||
|
La marca que prefiero goza de gran aceptación entre mis amigos |
|||||
|
Puedo recordar rápidamente las características, el símbolo o logotipo de mi marca preferida |
|||||
|
Mi marca preferida tiene una imagen poderosa |
|||||
|
Mi marca preferida es mucho mejor que otras marcas |
|||||
|
Creo que puede confiar en mi marca preferida |
|||||
|
Pienso que la marca que prefiero no se aprovecha de los consumidores |
|||||
|
Comprar mi marca preferida es una decisión segura |
|||||
|
La marca que uso tiene un precio adecuado |
|||||
|
El valor aportado por la marca que uso es superior al precio pagado por ella |
|||||
|
Considero que la marca que uso es una verdadera ganga |